【護国神山は空洞化するのか(6)】半導体は「二つの体系」が並走する時代へ 米国の先端規制は中国を止められず、むしろ強靭化を促す

2025-11-23 20:23
米中の貿易・技術摩擦が長期化するなか、米国による先端プロセス規制の結果、半導体産業は「二つの体系」が並走する構図を強めつつある。(写真/AP通信)
米中の貿易・技術摩擦が長期化するなか、米国による先端プロセス規制の結果、半導体産業は「二つの体系」が並走する構図を強めつつある。(写真/AP通信)

米国が先端プロセスや高度チップの輸出を制限した狙いは、中国の技術アップグレードを「封じ込める」ことにあった。だが実際には、世界の半導体産業を二つの並行する技術体制へと押し分ける結果になりつつある。

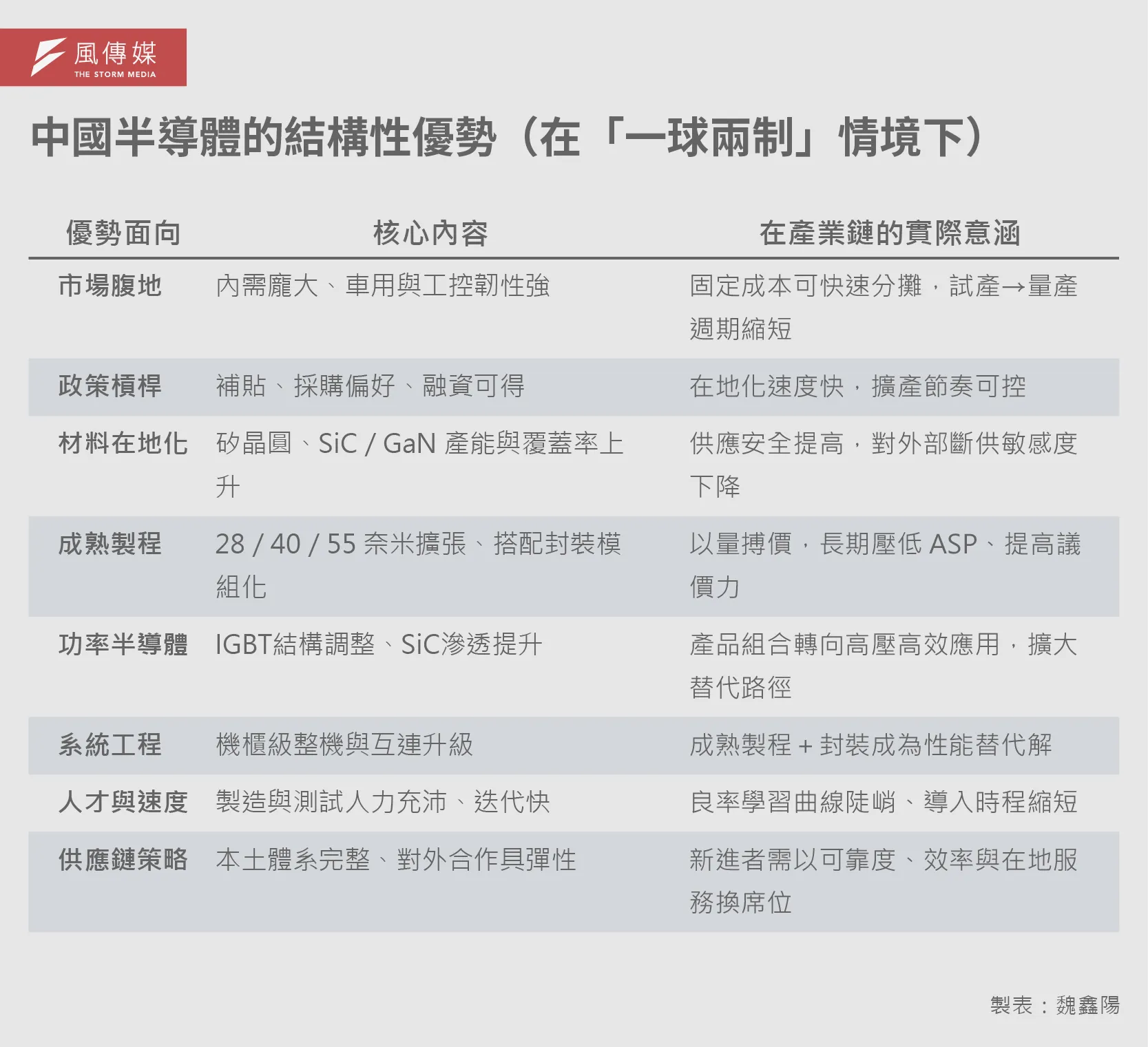
一方の陣営では、最先端ノードと高度パッケージングが友好国ブロックに囲い込まれ、他方の中国は、材料の国産化、成熟プロセスの量産拡大、パワー半導体の強化へと軸足を移し、自給体制の厚みを急速に補っている。外資系機関のデータも、この変化が着実に積み上がっていることを静かに示している。

最もわかりやすいシグナルは、設備輸入と資本支出の回復だ。モルガン・スタンレーによれば、中国の半導体製造装置の輸入額は2025年6月に約30億ドルへ達し、前年比成長率は14%に回復。3カ月移動平均も、5月の7%減から翌月には+2%に反転した。同社は下半期の設備投資について「上半期を明確に上回る」と指摘しており、米国の制裁や審査が続く中でも、中国側が別ルートで拡産準備を整えている現実を浮かび上がらせる。

材料分野の変化はさらに重大だ。ゴールドマン・サックスは、8インチ/12インチのシリコンウェハー国内供給率が2024年の64%/41%から、2027年には78%/54%へ上昇すると予測する。また、SiC(炭化ケイ素)基板の年間生産能力は2024〜2027年の間に250万枚から750万枚へ拡大し、自国の「生産能力/需要」カバー率は87%に達すると見込まれる。材料の国産化が進めば、後工程やパッケージ、モジュール分野における安定性と制御力は飛躍的に高まる。

中國半導體、晶片(芯片)、科技戰、5G、華為、長鑫存儲。(美聯社)
モルガン・スタンレーの分析によれば、各種の制限がかかる中でも、中国の半導体産業は迂回ルートや別の手段を通じて、増産に向けた体制づくりを着実に進めている。写真はイメージで、本文の事例とは直接関係しない。(写真/AP通信)

成熟プロセスの大躍進 中国が世界の価格決定権を揺さぶる

さらに重要なのは、中国が成熟ノードの生産能力を相次いで増強し、世界の価格形成に影響を及ぼし始めている点だ。

パワー半導体を例に取ると、中国のIGBT市場規模は2024年の42.33億ドルから2030年には27.98億ドルへ縮小が見込まれている。自動車市場が調整局面に入り、産業制御や電力網用途が新たな支えとなる構図だ。

こうした需要構造の変化と国産供給力の拡大が重なり、グローバルASP(平均販売価格)や粗利には長期的な下押し圧力がかかる。「量で勝負し、価格でシェアを奪う」戦略は、28/40/55nmといった成熟ノードで特に顕著だ。

同時に、新素材をめぐる新たな競争も進みつつある。ガリウムナイトライド(GaN)の中国市場は、急速充電器から家電、自動車、データセンターへと用途が広がり、ゴールドマン・サックスは2030年に16.11億ドル規模へ到達すると予測する。中国メーカーが参入を続け、激しい価格競争が発生。海外サプライヤーは粗利圧迫にさらされている。これはサプライチェーン再編による「構造的な引き裂き」であり、世界の半導体産業が「二つの体系」へと分かれていく動きの象徴と言える。

大量重型卡車停靠在中國重慶貨櫃碼頭。(美聯社)
中国の半導体メーカーが相次いで市場に参入し、激しい価格競争が生まれている。写真はイメージ。(写真/AP通信)

先進プロセスの制限 加速しているのは停滞ではなく二重構造化

最新ニュース
中国、高市首相を名指し批判 「台湾に武力介入なら自衛権行使」と国連書簡で警告
サンリオキャラ冬の装いで勢ぞろい Happyくじ「ホリデーコレクション」12月6日発売
【護国神山は空洞化するのか(8)】TSMCは海外に出ても台湾を守れるのか 米65億ドル補助で資本参加を要求、台湾長年の優遇策は水の泡に?
【護国神山は空洞化するのか(7)】TSMCと正面勝負はしない 日本国家プロジェクトRapidusの「アップルもエヌビディアも狙わない」戦略
メモリ価格高騰の終焉か?Acer会長が「中国企業が動く」と発言、専門家は近日の価格逆転を警戒
デックス東京ビーチ、冬季限定イルミネーションを11月14日より開催 「お台場イルミネーション“YAKEI”」が青の装飾でバージョンアップ
ADKマーケティング・ソリューションズ、「ADK生活者総合調査2025」よりSDGsに関する意識結果を発表
統一ライオンズ林安可、ポスティングで海外挑戦へ 西武ライオンズが独占交渉権を獲得
ゲッティイメージズが障害者のビジュアル表現に関する最新調査を発表 広告での登場は1%未満と指摘
【護国神山は空洞化するのか(5)】 2ナノ競争でインテルはまだ戦えるのか 専門家が量る「TSMCの本当の相手」はサムスンだけ
【独占インタビュー】IRIS MONDO、台湾との絆を語る 言葉と音楽で世界をつなぐ二人
【護国神山は空洞化するのか(4)】TSMCのグローバル展開を徹底解析 米国のレジリエンス指数が急上昇するなか、台湾のシリコンシールドは安全か
【護国神山は空洞化するのか(3)】「TSMCは米国で自らを証明する必要はない」楊應超氏が語る「台湾の三つの宝」が護符から重荷へ
【護国神山は空洞化するのか(2)】TSMCは地政学の大博打に巻き込まれたのか 専門家が「空洞化と語るのは早い」と言い切る理由
林安可が西武と支配下契約 台湾の強打者に厚い期待
【護国神山は空洞化するのか(1)】TSMCに「ノー」は許されない サプライチェーン同伴の海外進出は、台湾空洞化か世界挑戦か
銀座ソニーパークでPS5®コラボイベント「PLAY IN GINZA」開催中 12月3日まで体験型企画を展開
中国がレアアースに手を出せない1つの理由!内部事情が露呈、専門家「非常にリスクが高い」と指摘
台湾とアメリカの関税協定が間もなく発表?FT:台湾の投資約束は4,000億ドルに達し、輸出区管理の経験を提供、TSMCの工場計画を含む
たまごっち30周年イヤー始動 原宿で公式ストアがリニューアルオープン、記念企画も続々
高市内閣が21兆円の「経済振興策」を発表 減税や補助金を通じて生活改善を図る
中国が台独名簿に続き複数人物を国際手配 元台湾調査官も訪中の際に「お茶」に呼び出され波紋広がる
韓国でセウォル号の悪夢再び?夜間の韓国フェリー座礁、267人が恐怖体験、原因は航海士のスマホ使用か
U-NEXT、「あそばにゃそんそん アイドル祭」全4公演を独占ライブ配信 SNSで同時視聴イベントも開催
米国務省が尖閣を名指し「日本防衛のコミットメントは揺るがない」日中緊張に強い牽制
揭仲コラム:中国共産党、台湾海峡で法的戦を静かに強化
エヌビディアの輸出規制に転機か ジェンスン・ファン氏がトランプ政権を説得、対中販売に光明
AI時代の「新たな石油」は電力 中国が圧倒的優位を確保、米国は追随 台湾は構造的制約に直面
六本木・東京シティビュー「天空のクリスマス2025」開催へ 地上250mで楽しむ限定演出と夜景の共演
冴羽獠と香の40年をたどる「シティーハンター大原画展」上野で開幕、貴重原画400点以上展示
台湾・前民進党主席許信良氏が語る両岸の知られざる内幕 習近平氏は10年前に蔡英文氏との会談を希望、中国は民主化へ向かうか
「留学は政治と関係ない」対日関係悪化でも中国の若者が日本留学を選び続ける背景とは
台湾軍の新型M1A2T戦車、「地表最強」のはずが米軍仕様より性能低下?射撃統制22秒遅延の可能性報じられる
「中国人が日本から消える?」SNSに投稿相次ぐ「街はいつも通り」 中国、対日渡航50万枚キャンセルの裏側
「台湾有事は日本有事」背景にあるのは災害支援の積み重ね 専門家が語る日台関係の変遷
日本への「渡航禁止」呼びかけも 中国が「対日圧力」を急加速、謝金河氏が警鐘「世界を巻き込む衝突に」
中国籍疑惑の元フィリピン市長に終身刑 700人超の被害者救出の「詐欺拠点」関与で有罪判決
AI依存で人間の創造力が衰える?専門家「右脳の機能が低下する可能性」 世界的議論が拡大
露の要求をほぼ全面容認?米ロ極秘作成の28項目和平案にウクライナ不在、ゼレンスキー政権に深刻な打撃の可能性
エヌビディア好決算で時価総額22兆円増も 専門家は「AIバブルと100年ぶりの高バリュエーション」に警鐘
高市早苗氏の「台湾有事」発言 岡田克也氏が語る「予想外の真相」
たまごっち30周年発表会に佐々木彩夏さんが登壇 新常設店舗「たまごっち ふぁくとり~!」を最速体験
日中対立の余波、韓国は「板挟み」 専門家「ソウルは巻き込まれない戦略が必要」
高市早苗首相「台湾有事」強硬発言で支持高止まり 矢板明夫氏「この状況なら不信任案は必ず可決」
「パイナップルの恩返し」台湾総統・頼清徳が「日本産でランチ」鹿児島ブリ・北海道ホタテに 昼食投稿が日台で反響拡大
GINZA SIXが2025年クリスマスプロモーション「Reflection Eternal」を展開
横浜赤レンガ倉庫、過去最大規模で「Christmas Market」を開催 新エリア誕生で街全体が連動するクリスマス体験に
台湾外交部長「訪日旅行と日本製品購入で支援を」 福島5県食品の輸入規制解除へ、中国の圧力に対抗姿勢
映画『ピアス 刺心』予告編&シーン写真解禁
米議会委員会「中国の台湾封鎖は『数時間以内』に可能」 北京は主権行使の「決定段階」へ